Аналітики блокчейну виявили зв’язки між мемкоїном LIBRA та іншими сумнівними криптопроектами, включаючи офіційний токен Меланії Трамп.
Ці знахідки викликали подальше занепокоєння щодо LIBRA, особливо після його короткочасної підтримки президентом Аргентини Хав’єром Мілей.
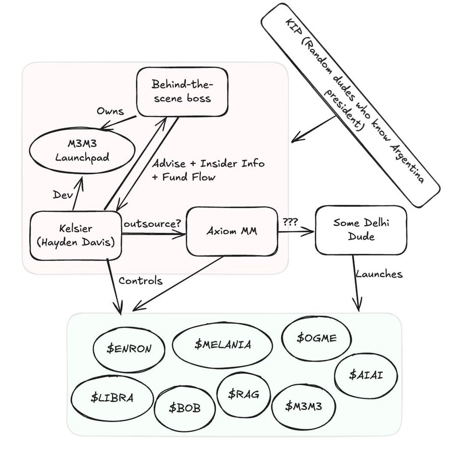
Підозрілі зв’язки між LIBRA та MELANIA
16.02.2025 Чаофан Шоу, співзасновник Fuzzland, заявив, що маркетмейкер LIBRA працює з Делі та також був залучений у мемкоїн MELANIA.
Шоу поділився даними гаманця, які свідчать про те, що одна й та ж особа контролювала обидва проекти, що підживлює підозри щодо скоординованої інсайдерської діяльності. Він також пов’язав команду LIBRA з токенами, такими як Enron та OGME, які слідували схожій схемі маніпуляції цінами.
Ці проекти зазнали швидкого зростання цін, викликаного інсайдерською торгівлею та автоматизованими ботами, після чого відбулися раптові розпродажі, які залишили роздрібних інвесторів з втратами. Ця схема нагадує схеми «памп і дамп», призначені для експлуатації трейдерів.
Токен MELANIA, запущений незадовго до інавгурації Дональда Трампа на другий термін, короткочасно досяг капіталізації у 2 мільярди доларів, перш ніж впасти нижче 200 мільйонів доларів.
LIBRA слідував схожій траєкторії. Після отримання публічної підтримки від президента Мілей, токен зазнав сплеску інвестицій. Однак, за повідомленнями, інсайдери вивели 107 мільйонів доларів незабаром після цього, що призвело до його краху.
Після цього Мілей дистанціювався від проекту, що викликало звинувачення у маніпуляції ринком. Деякі критики навіть вимагали його імпічменту, називаючи інцидент фінансовим та політичним скандалом.
Інсайдери LIBRA відкидають звинувачення у шахрайстві
Незважаючи на суперечності, KIP Protocol, організація, пов’язана з LIBRA, заперечує будь-які неправомірні дії.
Джуліан Пех, генеральний директор KIP, заявив, що всі кошти залишаються на ланцюгу та враховані. Він також уточнив, що KIP не брав участі у запуску токена, поклавши відповідальність на Kelsier, маркетмейкера проекту.
«KIP сьогодні зазнав багато FUD, включаючи погрози мені та моєму персоналу, але ми не брали участі у запуску, ми не обробляли жодні токени або SOL. KIP публічно визнав свою роль у проекті (хоча не у випуску токенів), тому що ми вже були вказані на вебсайті і вірили у потенціал ініціативи», KIP сказав.
Тим часом, Хейден Девіс з Kelsier звинуватив президента Мілей та його команду у втратах інвесторів. Він стверджував, що інвестиції в мемкоїни значною мірою залежать від довіри та підтримки.
Коли команда Мілей видалила свої рекламні пости, почалися панічні продажі, що призвело до різкого падіння ринку.
Проте, він заявив, що його команда все ще вірить у проект і планує реінвестувати 100 мільйонів доларів у нього. Тому, замість передачі активів асоційованим з президентом Мілей або KIP, Kelsier планує реінвестувати кошти у LIBRA та спалити всі придбані токени.
«Я пропоную реінвестувати 100% коштів під моїм контролем, до 100 мільйонів доларів, назад у токен Libra та спалити весь куплений запас. Якщо не буде представлено більш життєздатну альтернативу, я маю намір розпочати процес виконання цього плану протягом наступних 48 годин», Девіс заявив.
Суперечка навколо LIBRA підкреслює ризики, пов’язані зі спекулятивними мем-токенами, особливо тими, що пов’язані з відомими особами. Хоча прихильники наполягають на тому, що проект залишається життєздатним, слідчі продовжують вивчати його зв’язки з потенційними маніпуляціями ринком.





