Цінова динаміка Shiba Inu (SHIB) залишається невизначеною, застрягши у вузькому діапазоні біля 0,000014 доларів, з щоденними коливаннями, що не перевищують 1 %. Хоча бики та ведмеді продовжують боротися за короткостроковий контроль, SHIB все ще утримує 24 % місячного приросту, що натякає на те, що імпульс не повністю зник.
Однак, з ціною, що застрягла трохи нижче ключового опору, і загальними сигналами, що стають обережно оптимістичними, наступний рух може залежати від того, чи зможуть бики витримати тиск продажів зверху.
Потоки на біржі знизилися на 97 %, зменшуючи тиск на продажі
Одним з найбільш показових ознак спокійних ринків є різке падіння потоків на біржі. 13 липня Shiba Inu (SHIB) потоки на біржі досягли піку приблизно 2,65 трильйона токенів. Перемотавши до 28 липня, ці потоки знизилися до лише 70,43 мільярда; вражаюче падіння на 97,3 %.
Такий вид охолодження зазвичай відображає зменшення короткострокового наміру продажу з боку великих власників. Менше токенів, що переміщуються на централізовані біржі, означає менший негайний тиск на продаж; це здоровий знак, оскільки SHIB наближається до технічного опору.
Зачекайте, але якщо тиск продажів зменшується, чому ми згадали його як проблему? Ну, читайте далі!
Тримачі поза грошима та кластери опору
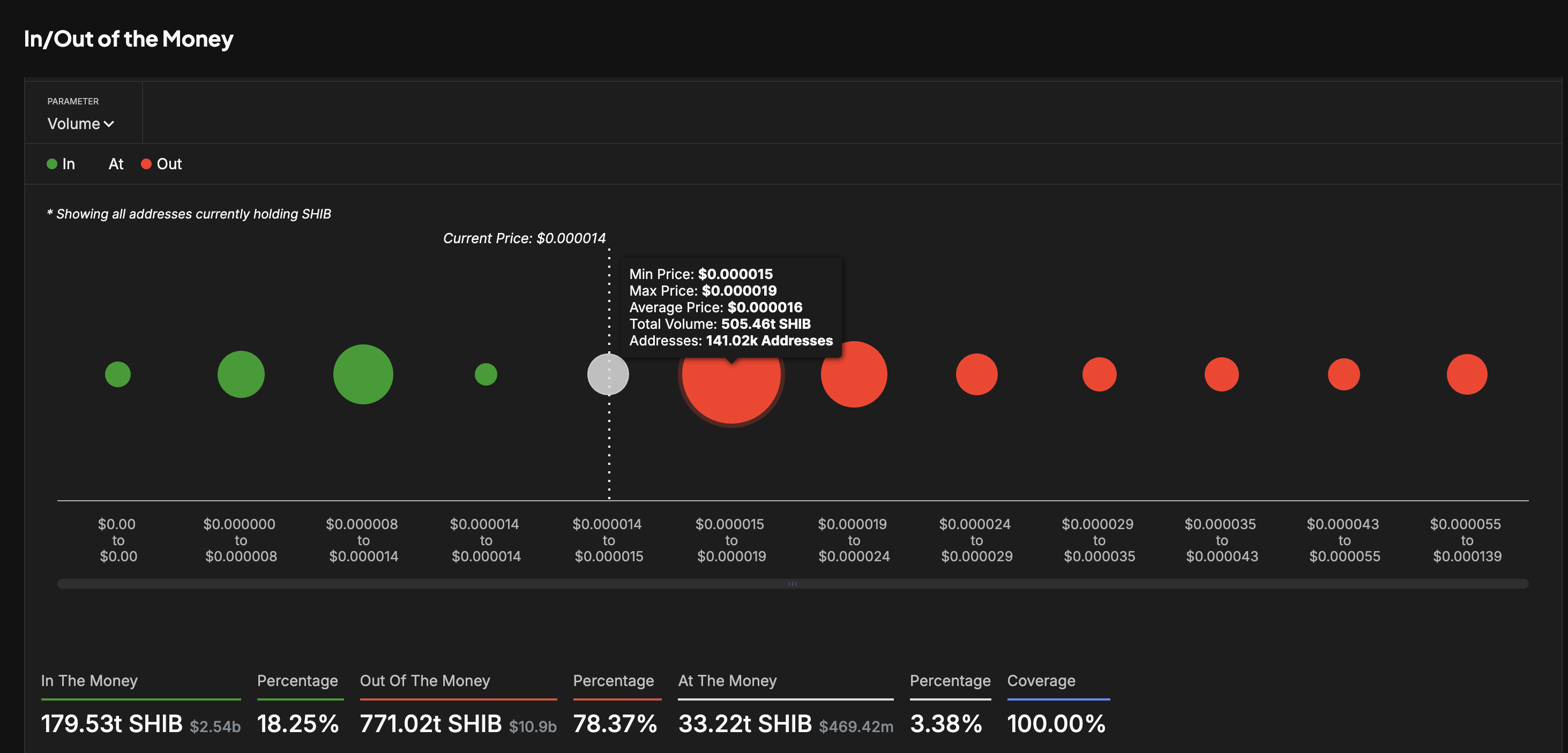
Незважаючи на зниження прямого та негайного тиску продажів, шлях вперед не є безперешкодним. Дані від IntoTheBlock показують, що лише 18,25 % власників SHIB знаходяться в прибутку, тоді як понад 78 % зазнають збитків.
Найбільший кластер адрес, що представляє тих, хто тримає SHIB між 0,000015 і 0,000019 доларів, формує щільну зону «поза грошима».
Тут ситуація ускладнюється. Ці кластери часто виступають як зони продажу (рівні опору), оскільки власники прагнуть вийти на рівні беззбитковості або зменшення збитків.
З такою великою часткою пропозиції, що застрягла в цьому діапазоні, будь-яке ралі стикається з опором з боку потенційного отримання прибутку, що пояснює, чому ціна SHIB бореться з проривом вище 0,000015 доларів, початкової точки цього кластеру. Як тільки ціна SHIB увійде в цей кластер, важливо стежити за потоками на біржі, щоб побачити, чи вони зростають, чи залишаються приглушеними, як зараз.
Динаміка Ціни Shiba Inu (SHIB): Можливе Зростання на 57 %, Але Потрібне Підтвердження
SHIB поки що дотримується своєї зони підтримки на рівні 0,000012 доларів і демонструє ознаки стійкості. Однак, поки бики не зможуть перетворити рівень 0,000019 доларів на підтримку, будь-які розмови про ралі залишаються спекулятивними.
На даний момент SHIB торгується на рівні 0,000014 доларів, що також відповідає рівню негайного опору. Цей рівень відхиляв ціну Shiba Inu кілька разів за останні торгові сесії. Оскільки кластер «в грошах/поза грошима» є відносно щільним, SHIB може зіткнутися з кількома опорами на рівнях 0,000015, 0,000016 і навіть вище.
Якщо рівень 0,000018-0,000019 доларів буде прорвано (ключове підтвердження), ціна відкриває можливість для руху до 0,000022 доларів, що становить 57 % зростання від поточних рівнів. Але з великою пропозицією, що сидить прямо над головою, підйом, швидше за все, відбудеться поетапно, а не одним прямим стрибком.
Однак, якщо критична підтримка на рівні 0,00012 доларів буде прорвана, вся цінова структура може стати ведмежою в короткостроковій перспективі.
Для технічного аналізу токенів та оновлень ринку: Бажаєте отримати більше аналітики токенів, як ця? Підпишіться на щоденний криптовалютний бюлетень редактора Харша Нотарії тут.





